• 9484阅读
  • 50回复

[义乌楼市]公告!义乌一知名企业破产清算 [复制链接]

上一主题 下一主题
离线想吃蛋饼
 

发帖
484
奖学金
550
威望
1440
微信分享到朋友圈 图酷模式 只看楼主 倒序阅读 腔主  发表于: 01-20
马上注册,结交更多好友,享用更多功能,让你轻松玩转义乌十八腔,更多精彩评论请登录后查看。
  已有账号?点击登录
关闭
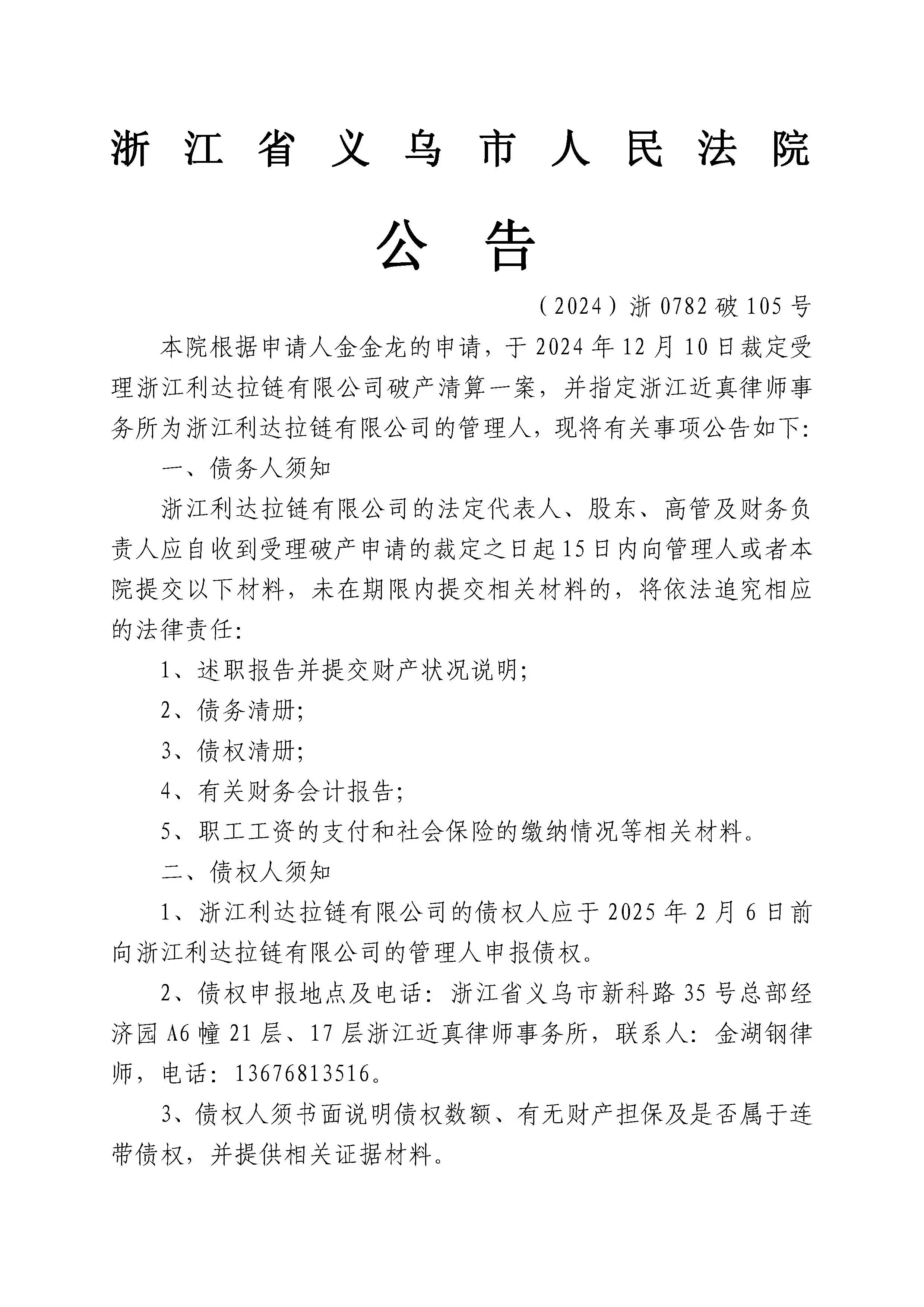
近日,义乌市人民法院官微发布了关于浙江利达拉链有限公司破产清算案公告

关于浙江利达拉链有限公司破产清算案公告

延伸阅读:
浙江利达拉链有限公司是一家专业从事拉链开发、生产和销售的大型现代化企业,创立于1999年,位于浙江省义乌市北苑工业区,占地100亩,建筑面积10万平方米。员工1000多人,引进国际先进自动化生产设备1000台套,为品牌服装、箱包、帐篷、日用品等行业提供配套服务。
自创办以来,引进日本YKK拉链公司高级技术管理人才,公司拥有各类技术和管理人才100多名,尼龙互拼拉链、鞋用拉链、高强度隐形拉链等特色新产品的开发成功,25项中国国家拉链专利的拥有量,被授予浙江省专利示范企业,义乌市科技型企业。利达拉链已经被认定为中国驰名商标、中国拉链十大知名品牌、国家免检产品、浙江名牌产品、浙江省著名商标。

信息来源/义乌市人民法院、百度百科
57条评分威望+57
特别声明:帖子及回帖全部内容为论坛用户自行上传发布并承担相应的法律责任,不代表本网站观点和立场,本网站仅提供信息存储服务。任何用户如认为页面上的特定内容涉及侵权,可通过页面底部侵权投诉指引向我们进行投诉。
本帖共有50条回复,请登录后查看。
  已有账号?点击登录
快速回复
限100 字节
如果您提交过一次失败了,可以用”恢复数据”来恢复帖子内容