• 2244阅读
  • 18回复

[义乌楼市]义乌农用地基准地价,城镇国有建设用地标定地价征求意见稿公布 [复制链接]

上一主题 下一主题
离线爱W及W
 
发帖
211
奖学金
373
威望
2630
微信分享到朋友圈 图酷模式 只看楼主 倒序阅读 腔主  发表于: 2021-07-26
马上注册,结交更多好友,享用更多功能,让你轻松玩转义乌十八腔,更多精彩评论请登录后查看。
  已有账号?点击登录
关闭
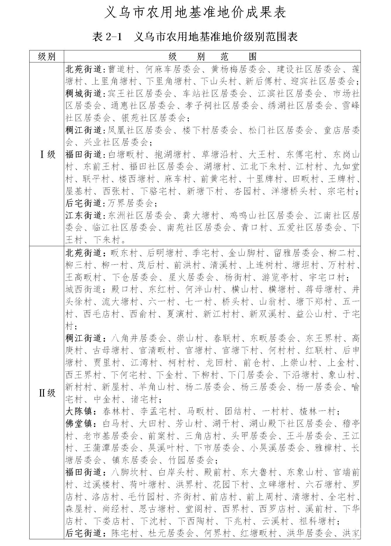
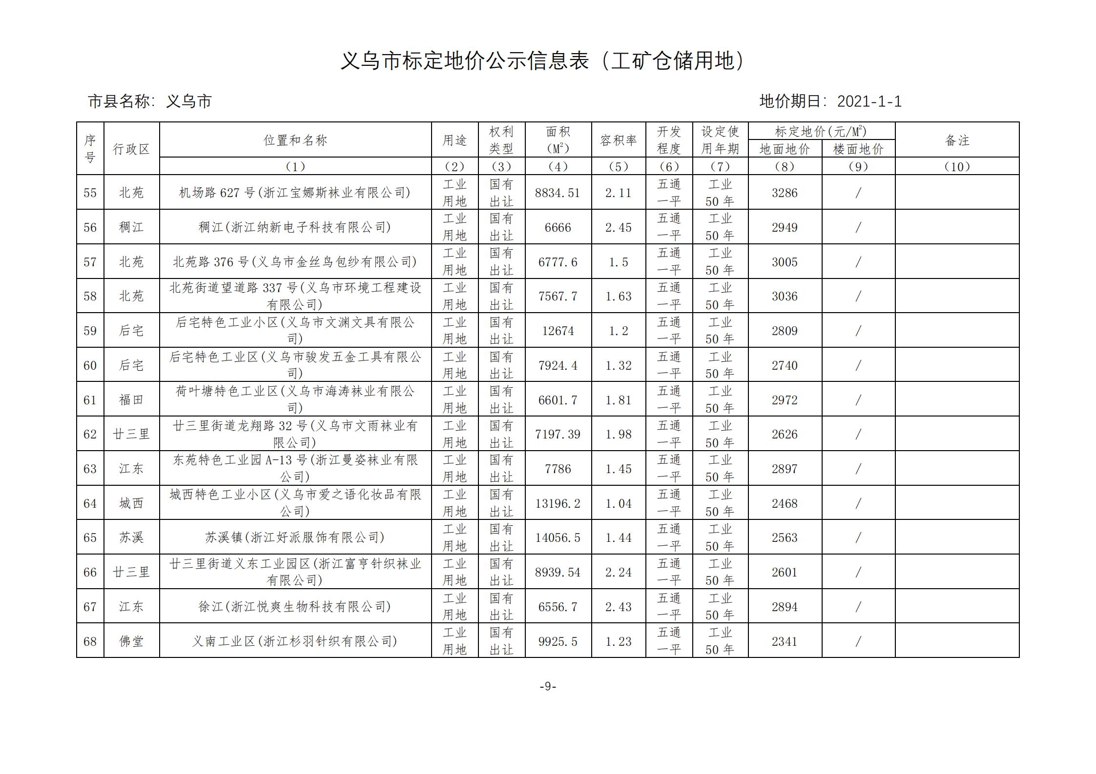
关于《义乌市农用地基准地价成果》(初稿)、
《义乌市城镇国有建设用地标定地价成果》(初稿)
公开征求意见的公告

根据《自然资源部办公厅关于部署开展2019年度自然资源评价评估工作的通知》(自然资办发〔2019〕36号)有关规定,结合我市实际,我局组织杭州中立房地产土地评估规划咨询有限公司对农用地基准地价和城镇国有建设用地标定地价进行了制定,初稿已编制完毕。为广泛听取社会公众意见,进一步提高行政规范性文件质量,现将征求意见稿全文公布,征求社会各界意见,公众可通过以下途径和方式提出反馈意见:

1、登录义乌政府门户网站(http://www.yw.gov.cn/
2、通过信函的方式将意见寄至:义乌市宾王路366号义乌市自然资源和规划局713办公室,邮编:322000
3、通过电子邮件的方式将意见发送至邮箱:469376976@qq.com意见反馈截止时间为2021年8月21日。
联系人:朱琪          联系电话:0579-85555970


义乌市自然资源和规划局
20121年7月21日


2条评分威望+2
喵小妖 威望 +1 - 2021-07-26
细心的腔友 威望 +1 - 2021-07-26
特别声明:帖子及回帖全部内容为论坛用户自行上传发布并承担相应的法律责任,不代表本网站观点和立场,本网站仅提供信息存储服务。任何用户如认为页面上的特定内容涉及侵权,可通过页面底部侵权投诉指引向我们进行投诉。
本帖共有18条回复,请登录后查看。
  已有账号?点击登录
快速回复
限100 字节
如果您在写长篇帖子又不马上发表,建议存为草稿